(通讯员/李沐蓉)2月15日,Nature Communications在线报道了北航国新院医工交叉科创中心首席科学家樊瑜波教授团队在新型硬脊膜修复材料领域的最新成果:Janus decellularized membrane with anisotropic cell guidance and anti-adhesion silk-based coatings for spinal dural repair,该研究开发了各向异性细胞引导抗粘附丝素涂层的脱细胞膜修复硬脊膜新方法。樊瑜波教授为论文的共同通讯作者,北航国新院为第一完成单位。

原文链接:http://www.nature.com/articles/s41467-025-56872-0
该研究在国家自然科学基金基础科学中心项目T2288101等资助下完成。
硬脊膜(spinal dura mater)是保护脊髓、防止脑脊液泄漏和硬膜外粘连的关键组织。然而,在脊柱手术和神经外科手术中,硬脊膜损伤导致脑脊液泄漏是常见的术后并发症,发生率高达4%至32%。目前,临床上用于硬脊膜修复的材料存在诸多局限性,如来源有限、降解速率与组织再生不匹配、易引发炎症和硬膜外粘连等。开发一种力学特性适宜、既能促进硬膜再生又能抑制硬膜外粘连的新材料一直是该领域研究热点。
樊瑜波教授团队的研究开发了一种新型的Janus小肠黏膜下层(SIS)膜材料,通过在SIS表面涂覆丝素基水凝胶涂层,实现了对硬脊膜修复和防止硬膜外粘连的双重功能:内层丝素蛋白(SF)和甲基丙烯酰化丝素蛋白(SilMA)复合(SFMA)微沟槽涂层可引导细胞定向生长,促进硬脊膜再生;外层的甲基丙烯酰化透明质酸(HAMA)和SilMA复合涂层则能有效抵抗蛋白吸附和细胞粘附,抑制硬膜外纤维化粘连(图1)。

△图1.硬脊膜再生的Janus小肠黏膜下层(SIS)膜的设计与制备
为了使SFMA微槽涂层吸水后结构稳定,研究采用水蒸气热处理工艺。如图2所示,与未处理的微槽涂层相比,经过水蒸气处理后的SFMA微槽涂层的二级结构发生变化,进而导致其力学和结构稳定性有显著提升。

△图2.水蒸气退火提升了SFMA微槽涂层的力学性能和结构稳定性
SFMA微槽涂层和SFMA改性SIS基底之间的结合强度最大,同时水蒸气退火后的SFMA微槽涂层与未经处理的涂层相比结合强度有所提高。结果表明光固化反应的共价键和水蒸气处理介导的β-折叠物理相互作用协同提高了SFMA微槽涂层和SIS基底之间的界面结合强度。

△图3.光固化和水蒸气退火处理增强了SFMA微槽涂层和SIS基底之间的界面结合强度
该研究采用SD大鼠动物实验模型进一步验证了微沟槽的稳定性以及与组织整合情况。如图4所示,在植入后28天微沟槽的结构开始崩解,大量宿主细胞分布在微沟槽内,且SFMA微沟槽表面和SFMA-SIS表面均显示出类似的纤维囊形成,微沟槽涂层与宿主组织整合良好。SFMA微沟槽表面和SFMA-SIS表面均以Arg-1阳性巨噬细胞为主,证实了SFMA微沟槽涂层类似于生物活性SIS膜,能够促进巨噬细胞向M2表型极化。

△图4.SFMA微沟槽涂层与宿主组织整合良好,并促进了M2型巨噬细胞极化
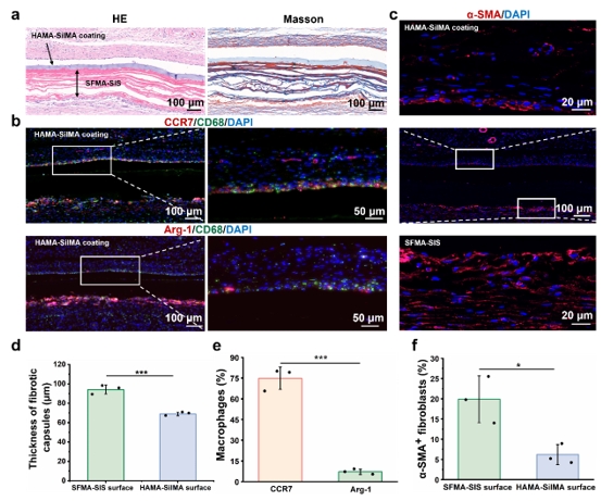
组织学评估显示(图5),在植入14天后,HAMA-SilMA涂层表面作为保护性屏障,与宿主组织明显分离并有效阻止了宿主细胞和组织的侵入,进而减少组织粘连的程度。HAMA-SilMA侧的巨噬细胞显示出更高的M1表型,且显示出更薄的纤维囊和更低的α-SMA阳性成纤维细胞表达。

△图5.HAMA-SilMA涂层抑制了组织内生长,并减轻了纤维化形成
该研究采用椎板切除术模型来制造硬脊膜缺损,以评估Janus SIS膜在体内的治疗效果(图6)。通过H&E染色和Masson三色染色可以看出Janus SIS组的硬膜缺损区域观察到连续的新生成胶原组织与正常硬膜组织高度相似。

△图6.在大鼠脊髓硬膜缺损模型中,Janus SIS膜显著增强了硬膜的原位再生
综上所述,该研究为硬脊膜修复提供了一种全新的生物材料解决方案,同时为开发具有仿生结构和功能的Janus材料提供了新的思路。Janus膜材料的设计理念和制备方法有望在其他软组织修复领域得到广泛应用,为临床治疗提供更有效、更安全的修复策略。
耕耘数载,探索不止,北航国新院瞄准医疗技术前沿,用科技为生命健康护航,以创新助力高水平科技自立自强,为科技强国贡献力量!
(审核:洪冠新 陈龙飞 王丽珍)
编辑:谢雨倩